Revista Ciencias de la Actividad Física UCM. N° 26(2), julio-diciembre, 2025. ISSN: 0719-4013
   
Artículo Investigación

Efectos de una intervención con cuentos motores sobre el lenguaje comprensivo y la competencia motora en preescolares. Un estudio piloto

Effects of a Motor StoryIntervention on Receptive Language and Motor Competence in preschoolers. A pilot study

Efeitos de uma intervenção com contos motores sobre a linguagem compreensiva e a competência motora em pré-escolares. Um studo piloto

Gálvez-Contreras, Eimmy1; Pérez-Hidalgo, Alicia2; Vergara-Mardones, Nancy3; Pérez-Serey, Jazmín4 & Molina-Márquez, Iván5



Gálvez Contreras, E., Pérez-Hidalgo, A., Vergara-Mardones, N., Pérez-Serey, J., & Molina-Márquez, I. (2025). Efectos de una intervención con cuentos motores sobre el lenguaje comprensivo y la competencia motora en preescolares. Un estudio piloto. Revista Ciencias de la Actividad Física UCM, 26(2), 116-133. http://doi.org/10.29035/rcaf.26.2.8

RESUMEN

Este estudio piloto tuvo como objetivo determinar el efecto de una intervención basada en cuentos motores sobre el lenguaje comprensivo y la competencia motora (CM) en preescolares de 3 a 4 años en contexto de vulnerabilidad social. Se implementó un diseño cuasiexperimental con 11 preescolares (9 niñas, 2 niños) pertenecientes a un jardín infantil de Fundación Integra en Valdivia, Chile. La intervención tuvo una duración de 6 semanas con tres sesiones semanales de 40 minutos que integraron narración de cuentos y actividades motoras. El lenguaje comprensivo (vocabulario, morfología y sintaxis) fue evaluado mediante la prueba TECAL, mientras que la CM (locomoción y control de objetos) fue evaluada mediante el Test of Gross Motor Development-2 (TGMD-2). Los análisis estadísticos se realizaron con JASP 0.19.1.0, considerando un nivel de significancia de p<0,05. Los resultados mostraron mejoras significativas en vocabulario (p=0,007; t=-3,39; d=-1,024), morfología (p=0,016; t=-2,88; d=-0,870), locomoción (p=0,003; t=-3,82; d=-1,15) y manipulación (p=0,001; t=-4,37; d=-1,32). No se observaron mejoras significativas en sintaxis (p=0,192; t=-1,39; d=-0,422). Se concluye que la intervención basada en cuentos motores resultó efectiva para mejorar la CM y aspectos específicos del lenguaje comprensivo en preescolares de contextos vulnerables. Se recomienda realizar estudios futuros con grupos control y diseños longitudinales para fortalecer la validez de estos hallazgos y explorar estrategias complementarias que aborden dimensiones lingüísticas más complejas.
Palabras clave: Destreza Motora; Preescolar; Lenguaje Infantil; Vulnerabilidad Social; Narración.



1 Universidad Adventista de Chile, Facultad de Educación, Chile.
https://orcid.org/0000-0002-5498-096X, eimmygalvez@unach.cl
2 Universidad Adventista de Chile, Magíster en Ciencias de la Motricidad Humana, Chile.
https://orcid.org/0000-0003-2638-9598, aliciaperez@alu.unach.cl
3 Universidad Adventista de Chile, Centro de Apoyo Académico al Estudiante, Chile.
https://orcid.org/0000-0002-0778-7075, dirdaae@unach.cl
4 Universidad Adventista de Chile, Facultad de Educación, Chile.
https://orcid.org/0000-0001-6846-8679, jazminperez@unach.cl
5 Universidad Adventista de Chile, Facultad de Educación, Chile.
https://orcid.org/0000-0001-6003-5107, ivanmolinamaquez90@gmail.com

ABSTRACT

This pilot study aimed to determine the effect of a motor story-based intervention on receptive language and motor competence (MC) in preschoolers aged 3 to 4 years in a socially vulnerable context. A quasi-experimental design was implemented with 11 preschoolers (9 girls, 2 boys) enrolled in a Fundación Integra kindergarten in Valdivia, Chile. The intervention lasted 6 weeks and included three 40-minute sessions per week, integrating storytelling and motor activities. Receptive language (vocabulary, morphology, and syntax) was assessed using the TECAL test, while MC (locomotion and object control) was assessed using the Test of Gross Motor Development-2 (TGMD-2). Statistical analyses were conducted with JASP 0.19.1.0, considering a significance level of p<0.05. The results showed significant improvements in vocabulary (p=0.007; t=-3.39; d=-1.024), morphology (p=0.016; t=-2.88; d=-0.870), locomotion (p=0.003; t=-3.82; d=-1.15), and object manipulation (p=0.001; t=-4.37; d=-1.32). No significant improvements were observed in syntax (p=0.192; t=-1.39; d=-0.422). It is concluded that the motor story-based intervention was effective in improving MC and specific aspects of receptive language in preschoolers from vulnerable contexts. Future studies with control groups and longitudinal designs are recommended to strengthen the validity of these findings and explore complementary strategies addressing more complex linguistic dimensions.
Key words: Motor Skills; Preschool; Child Language; Social Vulnerability; Storytelling.

RESUMO

Este estudo piloto teve como objetivo determinar o efeito de uma intervenção baseada em contos motores sobre a linguagem compreensiva e a competência motora (CM) em pré-escolares de 3 a 4 anos em contexto de vulnerabilidade social. Foi implementado um delineamento quase-experimental com 11 pré-escolares (9 meninas, 2 meninos) pertencentes a um jardim de infância da Fundação Integra em Valdivia, Chile. A intervenção teve duração de 6 semanas, com três sessões semanais de 40 minutos que integraram narração de contos e atividades motoras. A linguagem compreensiva (vocabulário, morfologia e sintaxe) foi avaliada por meio do teste TECAL, enquanto a CM (locomoção e controle de objetos) foi avaliada por meio do Test of Gross Motor Development-2 (TGMD-2). As análises estatísticas foram realizadas com o JASP 0.19.1.0, considerando um nível de significância de p<0,05. Os resultados mostraram melhorias significativas em vocabulário (p=0,007; t=-3,39; d=-1,024), morfologia (p=0,016; t=-2,88; d=-0,870), locomoção (p=0,003; t=-3,82; d=-1,15) e manipulação de objetos (p=0,001; t=-4,37; d=-1,32). Não foram observadas melhorias significativas em sintaxe (p=0,192; t=-1,39; d=-0,422). Conclui-se que a intervenção baseada em contos motores foi eficaz para melhorar a CM e aspectos específicos da linguagem compreensiva em pré-escolares de contextos vulneráveis. Recomenda-se a realização de estudos futuros com grupos controle e delineamentos longitudinais para fortalecer a validade desses achados e explorar estratégias complementares que abordem dimensões linguísticas mais complexas.
Palavras chave: Habilidade Motora; Pré-escolar; Linguagem Infantil; Vulnerabilidade Social; Narração.

INTRODUCCIÓN

El desarrollo humano se inicia y progresa principalmente a través del movimiento, siendo este la herramienta esencial mediante la cual el ser humano interactúa con su entorno, adquiere habilidades y se adapta a su medio físico y social (Vericat & Orden, 2013). Este proceso implica la adquisición progresiva de habilidades motoras fundamentales, destacando la locomoción y el control de objetos, que constituyen la base para movimientos más complejos. Estas habilidades configuran la competencia motora (CM), entendida como la capacidad de realizar eficazmente diversas tareas motrices en diferentes contextos, contribuyendo significativamente al desarrollo físico, cognitivo y social de los niños (Herrmann & Seelig, 2020).

Flores-Ferro et al. (2025) destacan la importancia de que la Educación Física genere espacios donde los niños puedan desarrollar sus habilidades motrices a través de actividades lúdicas, señalando que estas experiencias motrices tempranas podrían favorecer hábitos de vida saludable asociados a la actividad física en la etapa adulta.

El lenguaje comprensivo representa un proceso crucial en la comunicación humana, basado en la capacidad de interpretar y extraer significados de los mensajes recibidos (Ortiz Delgado et al., 2020). Existe una relación significativa entre el desarrollo de las habilidades motoras fundamentales y el desarrollo del lenguaje, ya que el movimiento permite al niño interactuar activamente con su entorno, facilitando la construcción de significados y la adquisición de nuevos conocimientos (Pérez et al., 2016). Según Wang et al. (2014), este vínculo se establece principalmente a través de la locomoción y el control de objetos, dado que la primera permite al niño explorar nuevos contextos, mientras que la segunda facilita la interacción con objetos y el enriquecimiento de su desarrollo lingüístico.

La evidencia disponible ha documentado que las dificultades en la CM están frecuentemente asociadas a problemas en el desarrollo del lenguaje. Investigaciones previas han señalado que deficiencias en la coordinación motora, control postural y manipulación de objetos pueden interferir negativamente en la adquisición y comprensión del lenguaje (Viholainen et al., 2006; Oudgenoeg-Paz et al., 2012; Trauner et al., 2000; Iverson & Barddock, 2010; Hill, 2001). En el ámbito nacional, Espinosa-Álvarez et al. (2025) evidenciaron que la participación en actividades fuera del entorno escolar se asocia positivamente con el desarrollo de la CM en escolares.

En este contexto, los cuentos motores emergen como una metodología innovadora que busca integrar la CM y el lenguaje comprensivo mediante la narración y la actividad física. Según Martos García et al. (2022), el cuento tradicional ha sido considerado una herramienta poderosa para desarrollar la imaginación y creatividad de los niños. El cuento motor se diferencia al ser una narración breve con un hilo argumental en el cual los personajes enfrentan desafíos en un escenario imaginario, involucrando activamente la participación física desde la corporeidad y la motricidad (Omeñaca et al., 2024).

Esta metodología no solo contribuye al desarrollo físico y lingüístico, sino que también incrementa la motivación del alumnado y promueve una participación activa en el proceso de enseñanza-aprendizaje (Texeira et al., 2015). Se ha establecido que el desarrollo de la motricidad gruesa se ve influido positivamente por actividades relacionadas con el juego (Alonso Álvarez & Pazos Couto, 2020). El cuento motor facilita el desarrollo del lenguaje comprensivo al permitir que los niños, mediante respuestas espontáneas a las indicaciones del profesor, fortalezcan su capacidad de análisis y comprensión (Álvarez Vera et al., 2024; Vargas-Vitoria et al., 2023).

Diversos estudios han respaldado la efectividad de los cuentos motores. Duncan et al. (2019) demostraron que un programa que combina movimiento y narración mejora significativamente la CM y las habilidades lingüísticas en preescolares. Eyre et al. (2020) reportaron que una intervención de doce semanas basada en cuentos motores promovió avances en habilidades motoras fundamentales como correr, saltar y lanzar. Vargas-Vitoria et al. (2023) propusieron un protocolo de intervención que combina movimiento y narración para mejorar las habilidades motoras fundamentales, el desarrollo lingüístico y los niveles de actividad física en preescolares de 3 a 6 años.

Una revisión sistemática realizada por Álvarez Vera et al. (2024) analizó 15 estudios publicados entre 2019 y 2023, concluyendo que los cuentos motores tienen un efecto positivo en el desarrollo general del niño, particularmente en la expresión corporal y la motricidad en educación inicial. Gómez et al. (2022) demostraron que los cuentos motores son efectivos para el desarrollo de habilidades fundamentales en diversos contextos educativos.

A pesar de la creciente evidencia sobre los beneficios de los cuentos motores, la relación entre el lenguaje y movimiento ha recibido relativamente poca atención a nivel preescolar (Duncan et al., 2019), especialmente en contextos de vulnerabilidad social. Sosa et al. (2023) señala que los niños provenientes de entornos vulnerables presentan un desarrollo comunicativo significativamente menor que sus pares de contextos no vulnerables, existiendo además una asociación significativa entre el desarrollo del lenguaje expresivo y las habilidades motoras, siendo esta relación más fuerte en los niños de contextos vulnerables. Murillo et al. (2023) también han destacado cómo la restricción de experiencias motoras afecta negativamente al desarrollo del lenguaje.

En Chile, donde la pobreza infantil por ingresos aumentó a 15,6% (703.045 niños) según el Fondo de las Naciones Unidas para la Infancia, Chile (UNICEF, 2021), Fundación Integra ofrece educación preescolar pública y gratuita a más de 81.000 niños y niñas en situación de vulnerabilidad social. Su modelo pedagógico promueve metodologías activas como el juego y la exploración para fomentar competencias lingüísticas, motoras y socioemocionales (Santi-León, 2019). Sin embargo, evaluaciones nacionales como el Perfil de Logros de Aprendizaje en Educación Parvularia (PLAEP-R) han evidenciado brechas significativas en estas competencias, especialmente en niños de sectores vulnerables (Sepúlveda-Obreque et al., 2024). Estudios realizados en la Región de Los Ríos han reportado deficiencias importantes en la CM de preescolares provenientes de contextos desfavorecidos (Bermudez Ferrales et al., 2018).

La CM en estudiantes de educación básica presenta brechas significativas entre los aprendizajes esperados y los niveles reales de desarrollo motor (Rodríguez Briceño et al., 2022), lo que refuerza la necesidad de implementar intervenciones tempranas y efectivas. Estas investigaciones sugieren que metodologías integradoras, como los cuentos motores, podrían ser particularmente beneficiosas para abordar simultáneamente el desarrollo motor y lingüístico en poblaciones preescolares vulnerables.

Dado que las evaluaciones nacionales y estudios regionales han identificado brechas significativas en las competencias lingüísticas y motoras de preescolares en contextos vulnerables, y considerando la limitada evidencia sobre intervenciones efectivas en este ámbito, es necesario llevar a cabo un estudio piloto. Por lo tanto, este estudio tiene como objetivo determinar el efecto de una intervención basada en cuentos motores sobre el lenguaje comprensivo (vocabulario, morfología y sintaxis) y la CM (locomoción y control de objetos) en preescolares de 3 a 4 años en situación de vulnerabilidad social, aportando evidencia científica sobre su pertinencia y efectividad en este tipo de poblaciones.

MÉTODOS

Diseño del Estudio
Este estudio piloto utilizó un diseño cuasiexperimental con un grupo único, evaluando los cambios pre y post intervención tras la implementación de una estrategia de cuentos motores. Considerando el tamaño de la muestra y el carácter exploratorio de la investigación, se optó por un enfoque de pilotaje para establecer la viabilidad y potencial efectividad de la intervención antes de implementarla a mayor escala. La intervención tuvo una duración de 6 semanas, con tres sesiones semanales de 40 minutos cada una.

Participantes
Para este estudio piloto se utilizó un muestreo por conveniencia, conformado por preescolares provenientes de un jardín infantil de Fundación Integra en la Región de Los Ríos, Chile. La selección de los participantes se realizó en dos etapas diferenciadas. Primero, se seleccionó un nivel medio heterogéneo del jardín infantil basado en criterios de accesibilidad y pertinencia para la investigación. Luego, se aplicaron criterios de inclusión y exclusión para garantizar que los participantes cumplieran con las condiciones necesarias para la intervención.

Los criterios de inclusión consideraron ser parte del jardín infantil, una edad comprendida entre los 3 y 4 años al inicio del estudio y contar con el consentimiento informado firmado por los padres o tutores legales. Por otro lado, los criterios de exclusión incluyeron diagnósticos médicos que impidieran la participación en actividades motoras, enfermedades o lesiones prolongadas, y el incumplimiento de las directrices establecidas para el programa.

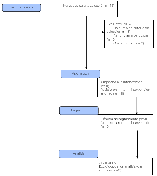
El proceso de selección y participación se detalla en la Figura 1. De los 14 preescolares inicialmente evaluados para elegibilidad, 11 completaron todas las sesiones del programa de cuentos motores y las evaluaciones pre y post intervención, mientras que tres fueron excluidos debido a problemas de salud. Las características descriptivas de la muestra final (n=11) se presentan en la Tabla 1, incluyendo edad, sexo, datos antropométricos al nacer, semanas de gestación, lactancia materna y distribución por quintil socioeconómico.


Tabla 1.
Características descriptivas de la muestra (n=11)

Característica Valor
Edad (años) 3,29 ± 0,48
Sexo 9 niñas (81,8%), 2 niños (18,2%)
Peso al nacer (g) 3392,3 ± 542,1
Talla al nacer (cm) 49,4 ± 2,1
Semanas de gestación 38,6 ± 1,5
Lactancia materna exclusiva (meses) 6 (100%)
Distribución por quintil socioeconómico I quintil: 6 (54,55%)
II quintil: 1 (9,09%)
III quintil: 2 (18,18%)
IV quintil: 1 (9,09%)
V quintil: 1 (9,09%)

 
Figura 1.
Diagrama de participación en la intervención con cuentos motores

 
Intervención

La intervención se llevó a cabo en un jardín infantil perteneciente a Fundación Integra, ubicado en la Región de Los Ríos. Previo al inicio, se organizaron reuniones con la directora del centro, el equipo pedagógico y las familias de los preescolares participantes, donde se presentaron los objetivos, contenidos y estrategias pedagógicas del programa. Este proceso permitió obtener la aprobación de la directora regional y el consentimiento informado de las familias, asegurando en todo momento la confidencialidad de los datos y el bienestar de los niños participantes.

Todas las sesiones se llevaron a cabo en espacios disponibles dentro del establecimiento educativo, utilizando materiales e implementos adaptados al contexto y fácilmente accesibles en el jardín infantil. El grupo final de participantes estuvo conformado exclusivamente por los 11 preescolares incluidos en el estudio, quienes completaron todas las sesiones y las evaluaciones pre y post intervención.

El diseño de la intervención se basó en los principios orientadores de la Educación incluyendo bienestar, unidad, singularidad, actividad, juego, relación, significado y potenciación, con el fin de promover el desarrollo integral de los preescolares. Además, se incorporaron las directrices metodológicas de Vargas-Vitoria et al. (2023), quienes enfatizan la relevancia de integrar narrativas dinámicas con actividades motrices. Según Gómez et al. (2022), los cuentos motores permiten a los niños representar, escenificar, interpretar y protagonizar colectivamente acciones narradas, generando experiencias educativas globalizadoras y enriquecedoras que potencian la creatividad, la CM y la comprensión del lenguaje.

Durante las seis semanas, se seleccionaron y trabajaron cuatro cuentos tradicionales adecuados al contexto infantil: La tortilla corredora, Bernardo y Canelo van al circo, Ratón de ciudad y ratón de campo, y La tortuga y la liebre. En las dos últimas semanas, los niños tuvieron la oportunidad de elegir sus cuentos favoritos para repetir, seleccionando La tortilla corredora (quinta semana) y Bernardo y Canelo van al circo (sexta semana).

Cada sesión tuvo una duración de 40 minutos y fue organizada en tres segmentos claramente definidos:

1. Motivación y activación inicial (5 minutos): actividades de estimulación auditiva y ejercicios de estiramiento corporal.
2. Narración y actividad motora (30 minutos): la investigadora relató cada cuento utilizando pictogramas como apoyo visual, mientras los niños realizaban movimientos corporales relacionados directamente con la narración.
3. Cierre y vuelta a la calma (5 minutos): actividades de respiración, retroalimentación y preguntas metacognitivas para consolidar aprendizajes (como se observa en la Tabla 2)


Tabla 2.
Planificación de Actividades Motoras Semanales

Semana Cuento Motor Destrezas Motoras Trabajadas Elementos o Implementos Utilizados Estructura de la Sesión (40 min)
La tortilla corredora Carrera, salto sobre un objeto, salto en un pie, salto con ambos pies. Espacio abierto, conos, barras de equilibrio, avión, aros, bastón - Motivación y activación inicial (5 min): Estimulación auditiva y estiramiento. - Narración y actividad motora (30 min): Narración con pictogramas y movimientos relacionados. - Cierre (5 min): Retroalimentación, respiración, preguntas metacognitivas.
Bernardo y Canelo van al circo Bote y lanzamiento de pelota (a ras de suelo y sobre el hombro), desplazamiento lateral, galope, chutear balón. Barras de equilibrio, balones, palitroques, pelotas de madera, canastos, espacio abierto. - Motivación y activación inicial (5 min): Estimulación auditiva y estiramiento. - Narración y actividad motora (30 min): Narración con pictogramas y movimientos relacionados. - Cierre (5 min): Retroalimentación, respiración, preguntas metacognitivas.
La liebre y la tortuga Carrera, salto con un pie, galope, salto sobre un objeto, salto con ambos pies, desplazamiento lateral. Espacio abierto, barras de equilibrio, conos, aros, avión, bastón. - Motivación y activación inicial (5 min): Estimulación auditiva y estiramiento. - Narración y actividad motora (30 min): Narración con pictogramas y movimientos relacionados. - Cierre (5 min): Retroalimentación, respiración, preguntas metacognitivas.
Ratón de campo y ratón de ciudad Salto con ambos pies, carrera, salto sobre un objeto, lanzamiento sobre el hombro, lanzamiento de pelota a ras de suelo, chutear la pelota. Espacio abierto, balón, pelotas pequeñas, canasto, palitroques, pelota de madera, bastón. - Motivación y activación inicial (5 min): Estimulación auditiva y estiramiento. - Narración y actividad motora (30 min): Narración con pictogramas y movimientos relacionados. - Cierre (5 min): Retroalimentación, respiración, preguntas metacognitivas.
La tortilla corredora (Mismas destrezas que la semana 1) (Mismos elementos que la semana 1) - Motivación y activación inicial (5 min): Estimulación auditiva y estiramiento. - Narración y actividad motora (30 min): Narración con pictogramas y movimientos relacionados. - Cierre (5 min): Retroalimentación, respiración, preguntas metacognitivas.
Bernardo y Canelo van al circo (Mismas destrezas que la semana 2) (Mismos elementos que la semana 2) - Motivación y activación inicial (5 min): Estimulación auditiva y estiramiento. - Narración y actividad motora (30 min): Narración con pictogramas y movimientos relacionados. - Cierre (5 min): Retroalimentación, respiración, preguntas metacognitivas.
 
Instrumentos

Evaluación del Lenguaje Comprensivo
La comprensión del lenguaje se evaluó utilizando el Test de Evaluación de Comprensión del Lenguaje (TECAL), desarrollado por Carrow (1968) y utilizados en estudios de población chilena (Herrera-Lillo & Leal-Kaymalyz, 2023). Este instrumento evalúa la comprensión del lenguaje en niños de 3 a 6 años y 11 meses, abarcando tres dimensiones lingüísticas:
  • Vocabulario: 41 ítems que miden la asociación de palabras con imágenes.
  • Morfología: 48 ítems que evalúan la comprensión de estructuras gramaticales como conjugaciones y pronombres.
  • Sintaxis: 12 ítems que miden la comprensión de relaciones gramaticales en oraciones.
El TECAL se aplicó de forma individual en la sala de enfermería del establecimiento, espacio que contaba con buena iluminación y ausencia de ruidos distractores. Se utilizaron láminas impresas de un cuadernillo en formato físico para presentar los estímulos visuales. Cada participante escuchaba la consigna entregada por el evaluador, siguiendo estrictamente las instrucciones indicadas en el manual, y señalaba la imagen que correspondía al enunciado verbalizado. Cada ítem presentaba tres imágenes: una correspondiente a la estructura lingüística evaluada, una de contraste y un distractor.

Evaluación de la CM
La CM fue evaluada mediante la segunda versión del Test of Gross Motor Development (TGMD-2), desarrollado por Ulrich (1985). Este instrumento validado para la población chilena por Cano-Cappellacci et al. (2015), es ampliamente reconocido y utilizado para evaluar de manera cualitativa las habilidades motoras fundamentales en niños de 3 a 10 años. Su confiabilidad y validez han sido respaldadas en estudios como los realizados por Pavez-Adasme et al. (2020).
Este instrumento incluye doce pruebas que se agrupan en dos subescalas:
  • Locomoción: correr, galopar, salto a un pie, salto sobre un obstáculo, salto horizontal y desplazamiento lateral.
  • Control de objetos: golpear una bola estática, driblar de manera estática, recibir, patear, lanzar por encima del hombro y lanzar por debajo de la cadera.
  • Cada prueba se evalúa mediante criterios cualitativos puntuados con un 0 o 1 dependiendo de si se cumplen o no. La puntuación máxima posible para cada subescala es de 48 puntos, los cuales pueden transformarse en una puntuación estándar (M = 10,0; DE = 3,0) y un cociente de motricidad gruesa (M = 100; DE = 15,0). Además, se pueden obtener percentiles para ubicar a los niños en relación con su población de referencia.
Análisis Estadístico

El análisis estadístico incluyó pruebas de normalidad con el test de Shapiro-Wilk, confirmando la distribución normal de los datos (p > 0,05) en todas las dimensiones evaluadas. Para evaluar los cambios pre y post intervención, se utilizó la prueba t Student para muestras relacionadas, con un nivel de significancia de α = 0,05. La magnitud de los efectos se calculó mediante el tamaño del efecto de Cohen (d Cohen), categorizado como pequeño (< 0,2), moderado (0,2–0,49) y grande (> 0,8). El análisis de datos se realizó con el software JASP (versión 0.19.1.0).

RESULTADOS

Los resultados de la intervención de seis semanas de cuentos motores indican que el vocabulario aumentó 4(±1,9) puntos, evidenciando una diferencia significativa, de igual forma en la morfología y en el resultado total del TECAL 7,7(±0,75) puntos y 11,9(±3) puntos respectivamente. Respecto a la CM se observa una diferencia significativa entre el pre y post intervención en la locomoción de un 20% de mejora, mientras que en la manipulación hubo un aumento de un 27% como se observa en la Tabla 3.

Tabla 3.
Resultados pre y post intervención en variables de lenguaje comprensivo (vocabulario, morfología y sintaxis) y habilidades motoras gruesas (locomoción y manipulación)

Variables Pre Post t P d Cohen IC 95% inferior IC 95% superior
Vocabulario (Puntos) 32,0 (6,8) 36,3 (4,9) -3,39 0,007** -1,024 -7,07 -1,46
Morfología (Puntos) 33,2 (10,9) 40,9 (10,3) -2,88 0,016* -0,870 -13,69 1,76
Sintaxis (Puntos) 9,2 (2,75) 10,0 (2,0) -1,39 0,192 -0,422 -2,12 0,48
R total (Puntos) 75,3 (19,7) 87,2 (16,7) -3,13 0,011* -0,944 -20.38 -3,44
Locomoción (Puntos) 28,0 (8,7) 34,8 (12,2) -3,82 0,003** -1,15 -10,36 -2,73
Manipulación (Puntos) 23,6 (5,1) 32,3 (5,6) -4,37 0,001*** -1,32 -13,17 -4,28
Nota: p< 0,05; **= p<0,01; ***= p<0,001; R total= Resultado total TECAL

DISCUSIÓN

Los resultados de este estudio evidencian que la intervención basada en cuentos motores generó efectos positivos tanto en el desarrollo del lenguaje comprensivo como en la CM de preescolares en contexto de vulnerabilidad social. Estos hallazgos adquieren especial relevancia considerando que ambas dimensiones del desarrollo infantil suelen presentar brechas significativas en poblaciones vulnerables (Sosa et al., 2023; UNICEF Chile, 2021; Alonso-López et al., 2023).

En cuanto al desarrollo del lenguaje, los resultados obtenidos concuerdan con lo señalado por Duncan et al. (2017), quienes reportaron mejoras significativas en esta área luego de seis semanas de intervención con cuentos motores, reforzando la idea de que el desarrollo de la CM se relaciona estrechamente con el desarrollo lingüístico desde etapas tempranas del ciclo vital (Bolger et al., 2020). Esta asociación ha sido ampliamente documentada en la literatura científica, donde estudios como los de Rhemtulla y Tucker-Drob (2011) y González et al. (2019) han evidenciado que las actividades que estimulan las habilidades motoras finas y gruesas —como los cuentos motores— pueden beneficiar significativamente el desarrollo del lenguaje infantil. Específicamente, las mejoras observadas en vocabulario y morfología sugieren que la integración de narrativas con movimiento facilita la adquisición y consolidación de estos componentes lingüísticos, posiblemente debido a la creación de conexiones neuronales que vinculan experiencias sensoriomotoras con representaciones lingüísticas (Wang et al., 2014; Viholainen et al., 2006).

Sin embargo, en el presente estudio no se observó una mejora significativa en la subdimensión de sintaxis (p = 0,192). Esta ausencia de efecto podría explicarse, en parte, por el hecho de que la sintaxis se encuentra en plena etapa de adquisición entre los 3 y 4 años de edad, siendo una habilidad lingüística compleja que evoluciona gradualmente a medida que los niños logran combinar estructuras morfosintácticas, como oraciones coordinadas y subordinadas (Moser et al., 2024). Por tanto, es posible que una intervención de mayor duración o intensidad sea necesaria para generar impactos significativos en esta dimensión específica del lenguaje. Si bien el nivel socioeconómico puede influir en la diversidad léxica y complejidad sintáctica (Aravena Reyes & Quiroga Moya, 2023), en este caso particular el desarrollo sintáctico probablemente responde más a factores madurativos asociados a la etapa evolutiva del lenguaje en los primeros años, lo que explicaría la menor sensibilidad de este componente a la intervención implementada.

Hasta la fecha, existen pocos estudios que confirmen con evidencia sólida la eficacia de los cuentos motores en el desarrollo del lenguaje (Vargas-Vitoria et al., 2023) y los posibles mecanismos fisiológicos implicados. No obstante, se han propuesto diversas teorías que podrían explicar esta relación. Una de ellas plantea que los cuentos motores estimulan la imaginación y la creatividad, lo cual se vincula directamente con el desarrollo del lenguaje oral, debido a la necesidad de expresar emociones, ideas y narrativas de forma espontánea (Guaranda Loor & Samada Grasst., 2023). Esto ocurre porque los cuentos motores permiten una imaginación más activa por parte de los oyentes, ya que al escuchar la narración deben visualizar la historia mientras anticipan al mismo tiempo lo que va a suceder, activando áreas prefrontales del cerebro (Yabe et al., 2018).

Desde una perspectiva neurobiológica, se ha sugerido que los cuentos motores activan diversas áreas cerebrales, como el área de Broca, asociada al procesamiento y producción del lenguaje (Horwitz et al., 2003). Complementariamente, el estudio de Yabe et al. (2018) encontró que los cuentos motores podrían mantener o aumentar los flujos cerebrales del área prefrontal bilateral del cerebro, región implicada tanto en funciones ejecutivas como en la comprensión narrativa. Esta activación simultánea de circuitos neuronales relacionados con el lenguaje y el movimiento podría explicar, al menos parcialmente, los efectos positivos observados en nuestro estudio. No obstante, se requieren más investigaciones que profundicen en la comprensión de los mecanismos neuromotores y lingüísticos implicados, así como en la forma en que las habilidades motoras, tanto gruesas como finas, podrían incidir en el desarrollo lingüístico durante la infancia.

En relación con la CM, el efecto positivo de los cuentos motores puede atribuirse al carácter integral de esta metodología, que estimula habilidades perceptivo-motrices como giros, desplazamientos, conducciones y saltos, además de contribuir al desarrollo de cualidades físicas como la fuerza, la resistencia y la velocidad (Montes de Oca García et al., 2019). Estas capacidades están estrechamente relacionadas con los componentes de locomoción y manipulación evaluados en nuestro estudio, lo que concuerda con lo planteado por Fernández-Valero y Soto-Sánchez (2022). En esta misma línea, la inclusión de actividades que involucran la manipulación de objetos con manos o pies favorece el desarrollo de la inteligencia cinestésico-corporal, fortaleciendo las habilidades motrices necesarias para la vida cotidiana (Aguilar-Ozejo & Mujica-Bermúdez, 2024). Asimismo, los cuentos motores permiten una rica expresión corporal mediante el movimiento y el ejercicio, lo que puede favorecer la mejora de la CM en niños y niñas de entre 3 y 4 años, etapa crítica para el desarrollo de patrones motores fundamentales (Álvarez Vera et al., 2024).

Aunque el presente estudio se centró principalmente en los efectos sobre la CM y el lenguaje comprensivo, es importante considerar que intervenciones como los cuentos motores podrían tener beneficios adicionales en el bienestar psicológico y socioemocional de los preescolares. Investigaciones previas han documentado que las actividades que combinan narración y movimiento pueden contribuir a la regulación emocional, la autoestima y las habilidades sociales (Martos García et al., 2022). Estos aspectos resultan particularmente relevantes en contextos de vulnerabilidad social, donde los niños suelen estar expuestos a mayores niveles de estrés y menores oportunidades de participación en actividades estructuradas que promuevan su desarrollo integral.

Los resultados obtenidos a partir de la presente intervención con cuentos motores en preescolares de contextos vulnerables son consistentes con los estudios de Sosa et al. (2023) quienes encontraron que los niños de contextos vulnerables no solo presentan un menor desarrollo comunicativo, sino que también muestran un desempeño inferior en tareas que requieren coordinación motora fina y gruesa. De forma similar, Alonso-López et al. (2023) reportaron una prevalencia del 43% de alteraciones del neurodesarrollo en niños de comunidades rurales vulnerables, con afectaciones destacadas en el lenguaje (29%) y la motricidad gruesa (18%), vinculadas a factores como escaso acceso a atención médica, ambientes poco estimulantes y mala nutrición. Estos hallazgos subrayan la necesidad urgente de estrategias pedagógicas accesibles y eficaces en contextos de vulnerabilidad social. En esta línea, intervenciones integradoras como los cuentos motores —que combinan estimulación lúdica, lingüística y motriz— resultan especialmente pertinentes para responder a estas necesidades.

Este estudio piloto presenta varias limitaciones metodológicas que deben considerarse al interpretar los resultados. En primer lugar, el tamaño reducido de la muestra (11 preescolares) limita significativamente la potencia estadística y la posibilidad de generalizar los hallazgos a otras poblaciones infantiles. Esta restricción, común en estudios piloto, afecta la robustez de los análisis estadísticos y la capacidad para detectar efectos de menor magnitud, particularmente en dimensiones como la sintaxis, donde no se observaron cambios significativos.

En segundo lugar, la ausencia de un grupo control constituye una limitación importante, ya que no permite discernir con certeza si las mejoras observadas se deben específicamente a la intervención con cuentos motores o a otros factores como la maduración natural, el efecto de aprendizaje de las pruebas, o la atención adicional recibida por los participantes. Futuros estudios deberían implementar diseños experimentales con asignación aleatoria y grupos control para establecer relaciones causales más sólidas.

Adicionalmente, la duración de la intervención (seis semanas) podría ser insuficiente para observar cambios en aspectos más complejos del desarrollo lingüístico, como la sintaxis, que requieren procesos madurativos más prolongados. Intervenciones de mayor duración podrían revelar efectos que no fueron detectables en este estudio piloto. Asimismo, el desequilibrio de género dentro de la muestra (9 niñas y 2 niños) limita la posibilidad de analizar diferencias por sexo y podría haber sesgado los resultados hacia patrones de desarrollo más característicos de las niñas.

Aunque el estudio se centró en una población específica (preescolares de 3-4 años en contexto de vulnerabilidad social), la homogeneidad de la muestra restringe la generalización de los resultados a otros grupos etarios o contextos socioeconómicos. Las características particulares de la población estudiada, si bien aportan información valiosa sobre un grupo prioritario, no permiten extrapolar directamente los hallazgos a la población preescolar general.

Los resultados y limitaciones de este estudio sugieren diversas líneas para futuras investigaciones. En primer lugar, se recomienda realizar estudios con muestras más amplias y representativas, que incluyan grupos control y asignación aleatoria, para establecer con mayor precisión la eficacia de los cuentos motores como estrategia de intervención. Estos diseños más robustos permitirían determinar la magnitud real de los efectos y su especificidad en relación con otras intervenciones educativas.

Sería valioso, además, implementar estudios longitudinales que evalúen los efectos a mediano y largo plazo de este tipo de intervenciones, para determinar si los beneficios observados se mantienen en el tiempo y si aspectos como la sintaxis, que no mostraron mejoras significativas en este estudio, podrían beneficiarse de intervenciones más prolongadas. La inclusión de múltiples puntos de medición permitiría también analizar las trayectorias de desarrollo y los posibles efectos acumulativos de la intervención.

Otra línea prometedora sería explorar los mecanismos neurobiológicos subyacentes a la relación entre movimiento y lenguaje, mediante técnicas de neuroimagen o marcadores fisiológicos que permitan comprender mejor cómo los cuentos motores activan circuitos cerebrales específicos. Estos estudios podrían aportar evidencia más directa sobre los procesos que vinculan el desarrollo motor y lingüístico en la infancia temprana.

Desde una perspectiva aplicada, sería relevante desarrollar y evaluar programas de cuentos motores específicamente diseñados para abordar dimensiones particulares del lenguaje, como la sintaxis, o para poblaciones con necesidades educativas especiales. La adaptación de estas intervenciones a diferentes contextos educativos y su integración en el currículo regular de educación preescolar, constituyen también áreas de investigación con potencial impacto en las políticas educativas.

Finalmente, considerando el contexto de vulnerabilidad social en que se desarrolló este estudio, futuras investigaciones podrían examinar cómo factores contextuales específicos (características familiares, recursos comunitarios, exposición a factores de riesgo) moderan la efectividad de las intervenciones con cuentos motores. Este enfoque ecológico permitiría diseñar intervenciones más sensibles a las necesidades particulares de diferentes comunidades y optimizar su impacto en poblaciones vulnerables.


CONCLUSIÓN

Los resultados de este estudio piloto evidencian impactos positivos en el desarrollo lingüístico y motor de preescolares en contexto de vulnerabilidad social tras la implementación de cuentos motores. La intervención generó mejoras significativas en la CM (locomoción y manipulación) y en componentes específicos del lenguaje comprensivo (vocabulario y morfología), aunque la sintaxis mostró solo un leve incremento no significativo, posiblemente debido al momento evolutivo de esta habilidad en la etapa preescolar.

El valor de esta propuesta pedagógica en contextos vulnerables radica en su carácter integrador, bajo costo y accesibilidad, ofreciendo una alternativa viable para reducir brechas educativas en la primera infancia. El aporte original de este trabajo se centra en demostrar cómo una estrategia lúdica y narrativa puede potenciar simultáneamente múltiples dimensiones del desarrollo infantil, especialmente en poblaciones con acceso limitado a recursos educativos especializados. Se recomienda realizar estudios futuros que incorporen grupos control y amplíen la muestra para fortalecer estos hallazgos.

Por lo demás, el estudio contribuye a otras áreas del campo educativo al demostrar que la intervención con cuentos motores no solo favorece el desarrollo motor, sino que también promueve el lenguaje comprensivo. Por tanto, se reafirma la importancia de fomentar la adquisición y el desarrollo del lenguaje desde los primeros años de vida, ya que constituye una base esencial para aprendizajes posteriores, como la lectura y la escritura (Guaranda Loor & Samada Grasst., 2023).


AGRADECIMIENTO

Se agradece a Fundación Integra por su colaboración en la realización de este estudio, así como a las familias y niños participantes, cuyo compromiso y apoyo fueron esenciales para el desarrollo de esta investigación.

REFERENCIAS BIBLIOGRÁFICAS

Aguilar-Ozejo, J.& Mujica-Bermúdez, I. (2024). Efectos del programa corporeidad para la adquisición de competencias motrices básicas en escolares de educación primaria. Revista Ciencias de la Actividad Física UCM, 25(1), 1-19. https://doi.org/10.29035/rcaf.25.1.5

Alonso Álvarez, Y., & Pazos Couto, J.M. (2020). Importancia percibida de la motricidad en Educación Infantil en los centros educativos de Vigo (España). Educação e Pesquisa, 46. https://www.scielo.br/j/ep/a/B6szgJmpzFrXXpdgvxsZ8ht/?lang=es

Alonso-López, N., Hernández-Valle, V., Pedroza-Vargas, M. E., & García-Medina, N. E. (2023). Prevalencia de alteraciones en el neurodesarrollo en niños de la población rural de Oaxaca evaluados mediante la prueba Evaluación de Desarrollo Infantil. Revista de Neurología, 76(2), 41-46. https://doi.org/10.33588/rn.7602.2022240

Álvarez Vera, E., Nieve Arroyo, O., Burgos Angulo, D., & Muñoz León, B. (2024). Impacto de los cuentos motores en la expresión corporal y la motricidad en Educación Inicial: Una revisión sistemática. Ciencia y Educación, 5(9), 19-33. https://doi.org/10.5281/zenodo.13382617

Aravena Reyes, M. S., & Quiroga Moya, R. (2023). ¿Cómo crece la sintaxis en los años escolares? Un estudio de la frase nominal en textos explicativos escritos por estudiantes secundarios. Logos Revista de Lingüística Filosofía y Literatura. 33(1), 20-39. https://doi.org/10.15443/rl3302

Bermudez Ferrales, M., Poblete-Valderrama, F., Pineda-Espejel, H. A., Castro Rodríguez, N., & Inostroza Ordenes, F. (2018). Nivel de desarrollo motor grueso en preescolares de México sin profesores de educación física. Revista Ciencias de la Actividad Física UCM, 19(1), 1-7. https://doi.org/10.29035/rcaf.19.1.8

Bolger, L. E., Bolger, L. A., O’Neill, C., Coughlan, E., O’Brien, W., Lacey, S., Burns, C., & Bardid, F. (2020). Global levels of fundamental motor skills in children: A systematic review. Journal Of Sports Sciences, 39(7), 717-753. https://doi.org/10.1080/02640414.2020.1841405

Cano-Cappellacci, M., Aleitte Leyton, F., & Durán Carreño, J. D. (2015). Content validity and reliability of test of gross motor development in Chilean children. Revista de Saúde Pública, 49, 97. https://doi.org/10.1590/S0034-8910.2015049005724

Carrow, S. M. A. (1968). The Development of Auditory Comprehension of Language Structure in Children. Journal Of Speech and Hearing Disorders, 33(2), 99-111. https://doi.org/10.1044/jshd.3302.99

Duncan, M., Cunningham, A., & Eyre, E. (2019). A combined movement and story-telling intervention enhances motor competence and language ability in pre-schoolers to greater extent than movement or story-telling alone. European Physical Education Review, 25(1), 221-235. https://doi.org/10.1177/1356336X17715772

Espinosa-Álvarez, M., Rojas-Galleguillos, M., Martínez-López, N., Veas-Alfaro, L., & Carcamo Oyarzun, J. (2025). Competencia Motriz, Actividad Física y Comportamiento Sedentario en Escolares del Norte de Chile. Revista Ciencias de la Actividad Física UCM, 26(1), 76-91. https://doi.org/10.29035/rcaf.26.1.7

Eyre, E. L. J., Clark, C. C. T., Tallis, J., Hodson, D., Lowton-Smith, S., Nelson, C., Noon, M., & Duncan, M. J. (2020). The effects of combined movement and storytelling intervention on motor skills in South Asian and White children aged 5–6 years living in the United Kingdom. International Journal of Environmental Research and Public Health, 17(10), 3391. https://doi.org/10.3390/ijerph17103391

Fernández-Valero, P. B., & Soto-Sánchez, J. (2022). Habilidades motoras fundamentales en preescolares chilenos. Pensar En Movimiento Revista de Ciencias del Ejercicio y la Salud, 20(1), e47902. https://doi.org/10.15517/pensarmov.v20i1.47902

Flores Ferro, E., Muñoz Vargas, C., & Maureira Cid, F. (2025). Desarrollo Perceptivo Motriz en escolares chilenos de primaria: Actualización de adaptación. Revista Ciencias de la Actividad Física UCM, 26(1), 63-75. https://doi.org/10.29035/rcaf.26.1.6

Fondo de las Naciones Unidas para la Infancia, Chile. (2021). Nacer y crecer en pobreza y vulnerabilidad. Implicancias y propuestas para Chile. Alianza Erradicación de la pobreza infantil.
https://www.unicef.org/chile/media/6311/file/Nacer%20y%20crecer%20en%20pobreza%20Final%20.pdf

Gómez, M. T., Moral, A., Gómez, V., & Ros, C. (2022). Impacto de cuentos motores en el desarrollo de las habilidades fundamentales en niños con capacidades diversas en educación infantil. Multidisciplinary Journal of Educational Research, 12(3), 247-274. https://dialnet.unirioja.es/servlet/articulo?codigo=8655562

Gonzalez, S. L., Alvarez, V., & Nelson, E. L. (2019). Do Gross and Fine Motor Skills Differentially Contribute to Language Outcomes? A Systematic Review. Frontiers In Psychology, 10. https://doi.org/10.3389/fpsyg.2019.02670

Guaranda Loor, JD y Samada Grasst, Y. (2023). Sistema de actividades de desarrollo del lenguaje oral para niños de 5 años. Universidad Ciencia Y Tecnología, 27 (121), 52-63. https://uctunexpo.autanabooks.com/index.php/uct/article/view/754

Herrera-Lillo, A., & Leal-Kaymalyz, C. G. (2023). Percepción de los fonoaudiólogos en relación con las características de las pruebas estandarizadas de evaluación propuestas por la normativa vigente en Chile. Revista CEFAC, 25(1).
https://doi.org/10.1590/1982-0216/20232510722s

Herrmann, C., & Seelig, H. (2020). MOBAK-5-6: Competencias motrices básicas en 5° y 6° grado. Manual de aplicación (2a ed.). Pädagogische Hochschule Zürich https://doi.org/10.5281/zenodo.377444

Hill, E. L. (2001). Non-specific nature of specific language impairment: A review of the literature with regard to concomitant motor impairments. International Journal of Language & Communication Disorders, 36(2), 149–171. https://doi.org/10.1080/13682820010019874

Horwitz, B., Amunts, K., Bhattacharyya, R., Patkin, D., Jeffries, K., Zilles, K., & Braun, A. R. (2003). Activation of Broca’s area during the production of spoken and signed language: a combined cytoarchitectonic mapping and PET analysis. Neuropsychologia, 41(14), 1868-1876. https://doi.org/10.1016/s0028-3932(03)00125-8

Iverson, J. M., & Braddock, B. A. (2010). Gesture and motor skill in relation to language in children with language impairment. Journal of Speech, Language, and Hearing Research, 54(1), 72–86. https://pubmed.ncbi.nlm.nih.gov/20719867/

Martos García, D., Monforte, J., Espí Monzó, B., Atienza Gago, R., Valencia-Peris, A., & Garcia-Puchades, W. (2022). El cuento motor como recurso didáctico provocativo para fomentar la cooperación y la empatía (Motor story as a didactical and provocative resource to promote cooperation and empathy). Retos, 44, 936-945. https://doi.org/10.47197/retos.v44i0.91061

Montes de Oca García, A., Gutiérrez Manzanedo, J., & Ponce González, J. G. (2019). Entrenamiento Interválico de Alta Intensidad (HIIT) como herramienta terapéutica en pacientes con Diabetes Mellitus Tipo 2: Una revisión narrativa. Retos, 36, 633–639. https://doi.org/10.47197/retos.v36i36.69762

Moser, C., Spencer-Smith, M. M., Anderson, P. J., McIlroy, A., Wood, A. G., Leventer, R. J., Anderson, V. A., & Siffredi, V. (2024). Language and communication functioning in children and adolescents with agenesis of the corpus callosum. Brain and Language, 255, 105448. https://doi.org/10.1016/j.bandl.2024.105448

Murillo, E., Casla, M., Rujas, I., & Lázaro, M. (2023). El efecto de la pandemia sobre el desarrollo del lenguaje en los dos primeros años de vida. Revista de Logopedia, Foniatría y Audiología, 43(3), 100315. https://doi.org/10.1016/j.rlfa.2023.100315

Omeñaca, J. V. R., Borges-Hernández, P., Castro-Núñez, U., Díaz-Díaz, R., & Hernández-Moreno, J. (2024). Juego tradicional e inclusión de género: un estudio sobre la perspectiva del profesorado y del alumnado. Retos, 62, 310-318. https://doi.org/10.47197/retos.v62.104498

Ortiz Delgado, D. C., Ruperti Lucero, E. M., Cortez Moran, M. E., & Varas Santafé, A. C. (2020). Lenguaje y comunicación: Componentes importantes para el desarrollo del bienestar infantil. Horizontes. Revista de Investigación en Ciencias de la Educación, 4(16), 450–460. https://doi.org/10.33996/revistahorizontes.v4i16.128

Oudgenoeg-Paz, O., Volman, M. C., & Leseman, P. P. (2012). Attainment of sitting and walking predicts development of productive vocabulary between ages 16 and 28 months. Infant Behavior and Development, 35(4), 733–736. https://doi.org/10.1016/j.infbeh.2012.07.010

Pavez-Adasme, G., Hernández-Mosqueira, C., Torres, S., Paillacar, M., Concha, C., Cabrera, M., Concha, M., & Gómez-Álvarez, N. (2020). Test de desarrollo motor aplicados en Chile entre el período 2014-2018. Una revisión sistemática. Revista Ciencias de la Actividad Física UCM, 21(1), 1-13. https://revistacaf.ucm.cl/article/view/366

Pérez, L. M. R., Ruiz-Amengual, A., & Linaza-Iglesias, J. L. (2016). Movimiento y lenguaje: Análisis de las relaciones entre el desarrollo motor y del lenguaje en la infancia. RICYDE Revista Internacional de Ciencias del Deporte, 12(46), 382-397. https://doi.org/10.5232/ricyde2016.04603

Rhemtulla, M., & Tucker-Drob, E. M. (2011). Correlated longitudinal changes across linguistic, achievement, and psychomotor domains in early childhood: evidence for a global dimension of development. Developmental Science, 14(5), 1245-1254. https://doi.org/10.1111/j.1467-7687.2011.01071.x

Rodríguez-Briceño, D., Castro-Vilugron, F., Díaz-Alvarado, M., & Carcamo Oyarzun, J. (2022). La competencia motriz en estudiantes chilenos de 3° y 4° de educación básica. Aprendizajes esperados versus realidad (Motor competence in Chilean students in 3rd and 4th grade of primary school. Expected learning versus reality). Retos, 44, 515–524. https://doi.org/10.47197/retos.v44i0.91095

Santi-León, F. (2019). Educación: La importancia del desarrollo infantil y la educación inicial en un país en el cual no son obligatorios. //Education: The importance of child development and initial education in a country where they are not mandatory. CIENCIA UNEMI, 12(30), 143-159. https://doi.org/10.29076/issn.2528-7737vol12iss30.2019pp143-159p

Sepúlveda-Obreque, A., Mujica-Stach, A., Villalobos-Clavería, A., Díaz-Levicoy, D., & Asenjo-Barria, C. (2024). Oportunidades de aprendizaje ofrecidas en los programas de primero y segundo nivel de transición de la educación parvularia chilena. Revista Espacios, 45(3), 114-128. https://doi.org/10.48082/espacios-a24v45n03p09

Sosa, G., Gago-Galvagno, L.G., Gómez, F.N., De Grandis, C., Clerici, G.D. & Elgier, A.M. (2023). Desarrollo temprano en competencias comunicativas: La vulnerabilidad social, estilos temperamentales y género como factores moduladores. eduPsykhé, 20(2), 1-23. https://doi.org/10.57087/edupsykhe.v20i2.4524

Texeira, H., Abelairas-Gomez, C., Arufe-Giraldez, V., Pazos-Couto, J., & Barcala-Furelos, R. (2015). Influence of a physical education plan on psychomotor development profiles of preschool children. Journal of Human Sport & Exercise, 10(1), 126–140. https://doi.org/10.14198/jhse.2015.101.11

Trauner, D., Wulfeck, B., Tallal, P., & Hesselink, J. (2000). Neurological and MRI profiles of children with developmental language impairment. Developmental Medicine & Child Neurology, 42(7), 470–475. https://pubmed.ncbi.nlm.nih.gov/10972419/

Ulrich, DA (1985). Prueba de desarrollo motor grueso. Revista de aprendizaje y desarrollo motor. Tercera Edición (TGMD-3) [Registro de base de datos]. APA PsycTests. https://doi.org/10.1037/t87935-000

Vargas-Vitoria, R., Faúndez-Casanova, C., Cruz-Flores, A., Hernandez-Martinez, J., Jarpa-Preisler, S., Villar-Cavieres, N., González-Muzzio, M. T., Garrido-González, L., Flández-Valderrama, J., & Valdés-Badilla, P. (2023). Effects of combined movement and storytelling intervention on fundamental motor skills, language development, and physical activity level in children aged 3 to 6 years: Study protocol for a randomized controlled trial. Children, 10(9), 1530. https://doi.org/10.3390/children10091530

Vericat, A., & Orden, A. B. (2013). El desarrollo psicomotor y sus alteraciones: entre lo normal y lo patológico. Ciência & Saúde Coletiva, 18(10), 2977-2984. https://doi.org/10.1590/s1413-81232013001000022

Viholainen, H., Ahonen, T., Lyytinen, P., Cantell, M., Tolvanen, A., & Lyytinen, H. (2006). Early motor development and later language and reading skills in children at risk of familial dyslexia. Developmental Medicine and Child Neurology, 48, 367–373. https://doi.org/10.1017/S001216220600079X

Wang, M. V., Lekhal, R., Aaro, L. E., Holte, A., & Schjolberg, S. (2014). The developmental relationship between language and motor performance from 3 to 5 years of age: A prospective longitudinal population study. BMC Psychology, 2(34). https://doi.org/10.1186/s40359-014-0034-3

Yabe, M., Oshima, S., Eifuku, S., Taira, M., Kobayashi, K., Yabe, H., & Niwa, S. (2018). Effects of storytelling on the childhood brain: near-infrared spectroscopic comparison with the effects of picture-book reading. Fukushima journal of medical science, 64(3), 125-132. https://doi.org/10.5387/fms.2018-11


Dirección para correspondencia
Iván Molina-Márquez
Académico Universidad Adventista de Chile
Chile
ORCID:  https://orcid.org/0000-0001-6003-5107
correo electrónico: ivanmolina@unach.cl
Recibido: 14-04-2025
Aceptado: 16-08-2025

Esta obra está bajo una licencia de Creative Commons
Reconocimiento-Compartir Igual 4.0 Internacional.